聚焦网络安全新热点,洞悉安全发展新趋势。与绿盟君一道,走进Charm Security。
01公司及创始人介绍
2026年,Charm成功入围全球网络安全行业最具影响力的竞赛之一——RSA Conference Innovation Sandbox(创新沙盒)十强,这标志着其技术方案已获得顶级安全专家的认可。该赛事是全球顶尖的网络安全初创企业竞赛,评审团由摩根士丹利、摩根大通、威瑞森等国际金融与科技巨头的资深专家组成,入围不仅意味着Charm的反诈解决方案获得全球顶级安全专家与行业机构的高度认可,还为公司赢得了500万美元的专项投资支持,用于业务增长与技术创新[3]。
Charm联合创始人兼CEO罗伊・祖尔(Roy Zur)是全球反诈与网络安全领域的权威人士,拥有20年打击网络犯罪的反诈实战经验。他曾在以色列国防军8200网络情报部队服役15年,官至少校,作为高级官员主导网络情报、网络犯罪打击及相关人员培训工作,期间深刻洞察到“人为因素”是网络安全的核心短板,这也成为其后续创业的核心逻辑。Roy Zur兼具法律与网络安全双重专业背景,退役后曾任以色列最高法院法律顾问;教育背景上,他毕业于特拉维夫大学,获商法学士、法学硕士学位,还曾在沃顿商学院、哈佛大学接受高级商业课程培训[4]。

图1 Charm联合创始人兼CEO Roy Zur

图2 首席技术官Avichai Ben(图左)
02行业背景
- AI赋能的社会工程攻击:攻击者借助生成式AI技术,可快速生成高度个性化、极具迷惑性的钓鱼邮件、仿冒语音及深度伪造视频,大幅降低诈骗实施门槛的同时,显著提升了欺骗成功率,让受害者难以分辨真伪。
- 人类心理漏洞的规模化利用:诈骗行为的核心已从单纯的技术漏洞利用,转变为对人类认知偏差、情感弱点及社会工程学的系统性、规模化攻击,精准拿捏受害者心理,突破传统防控的认知壁垒。
- 实时交互式诈骗:诈骗者通过WhatsApp、微信等实时通讯工具,与受害者保持持续、高频的互动沟通,全程动态诱导,而传统基于固定规则的检测系统,难以介入此类实时交互场景,无法实现有效拦截。
- 防控时效滞后,聚焦事后响应:多数解决方案仍停留在事后响应层面,往往要等到诈骗行为完成、资金转移到位或用户遭受实际损失后,才会发出滞后警报,无法在诈骗实施过程中进行实时识别、及时阻断与有效干预,难以从源头守护用户财产安全。
- 维度覆盖不足,缺失心理层面防控:传统防控工具大多仅关注账户信息、资金流向、设备特征等常规数据维度,未能融入心理学相关技术与分析逻辑,无法有效识别和深度解析沟通对话中潜藏的欺骗意图、情感操纵、心理压迫、话术诱导等关键风险信号,对依赖心理操控的新型诈骗识别能力严重不足。
- 运营模式低效,依赖人力投入:整体防控模式偏向人力密集型,诈骗案件的核查、取证、分析与处置等环节,往往需要投入大量人力进行逐一审核、判断,不仅处理效率低下、响应速度缓慢,还会产生高昂的运营成本与人力成本,难以应对日益高发、形式不断翻新的海量诈骗场景。
正是基于威胁演变、市场需求与技术空白的多重背景,Charm提出了“打破诈骗魔咒(Break the Scam Spell)”的核心愿景,致力于构建一个能够深度理解人类心理、实现实时干预的AI智能体平台,填补行业防控短板。
03Charm Agentic AI 反欺诈体系:架构、技术与实践价值


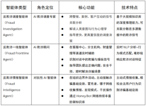
图3 三大核心智能体
3.2.1 HVE™ 模型训练数据
HVE™ 模型的训练体系由行为心理学理论体系、社交工程技术库、实时意图分析引擎三大支柱深度融合构成。
- 在行为心理学层面,模型整合了包含权威服从、紧迫性偏见、稀缺效应、确认偏误等50余种认知偏差库,覆盖恐惧、贪婪、同情、愤怒等情感操纵模式,并实现了Cialdini 影响力六大原则的数字化映射与社会工程学框架落地。
- 在社交工程层面,模型依托包含10000 +种已知诈骗场景的诈骗剧本库,覆盖传统诈骗与AI换脸、Deepfake语音等新兴诈骗类型,同时具备欺诈话术模式识别与跨文化欺诈场景适配能力。
- 在实时意图分析层面,模型可对语言模糊性、回避模式、情感勒索等自然语言欺骗信号进行检测,并融合语音语调、对话节奏、交互模式等多模态风险信号,实现对诈骗意图的精准识别。
3.2.2 HVE™ 工作流
HVE™模型首先通过多源输入层接收语音、文本、视频和行为数据,随后进入特征提取模块,该模块同步分析语言学特征(词汇选择、句式结构、情感极性)、声学特征(音高、音强、语速、停顿)、会话动态(响应时间、话题延续性)以及上下文关联(历史交互、关系图谱)。
经过特征提取后,数据进入HVE™推理引擎,引擎核心包含四大组件:人类漏洞匹配器(检测50+种心理弱点)、社交工程剧本匹配器(匹配10000+欺诈模式)、意图置信度计算器(输出概率分布)和干预策略生成器(提供8类干预路径)。
最终输出层生成三项结果:欺诈风险评估(0-100分)、可解释报告(详细说明判断依据)和建议行动(针对当前场景的处置方案)。
3.2.3HVE™ 核心优势
HVE™ 模型具备三大核心技术优势:一是可解释性,能为每笔风险评估提供清晰的“决策依据”,而非黑盒式输出,便于风控人员理解并追溯风险判断逻辑;二是自适应学习,通过在线学习机制持续吸收新型诈骗特征与行为模式,不断优化检测准确率,实现防御能力的动态进化;三是低误报率,依托对人类意图的深度理解,将传统系统80%以上的误报率大幅降至20%以下,显著降低无效告警对业务的干扰。此外,模型还具备多模态信号融合能力,可整合文本、语音、交互行为等多维度数据,实现对复杂诈骗场景的精准识别;同时支持跨文化场景适配,针对不同国家和地区的社会心理特征进行优化,提升全球范围内的反诈适用性。

图4 实施效果官网截图

图5 Charm平台界面
Give an Hour 成立于2007年,最初面向伊拉克与阿富汗战争退伍军人提供心理支持,长期致力于为军人、退伍军人及其家属提供免费专业心理健康服务,目前服务网络覆盖全美50个州,年服务规模超20000人次,拥有5000余名持证心理咨询师,具备成熟的心理干预体系与专业服务能力[9]。
双方构建了从AI实时识别、主动干预拦截,到受害者心理评估、心理咨询、持续支持与社会信任重建的全流程欺诈事件处理闭环,实现技术防控与心理关怀的无缝衔接。这一合作模式兼具技术与心理双重价值,技术层面依托AI智能体实现24/7实时欺诈预防、主动情报收集与威胁阻断,可降低30%以上欺诈损失;心理层面能够为受骗受害者提供专业心理干预,降低创伤后应激障碍(PTSD)风险,帮助其重建社会信任感,并有效预防心理脆弱期可能出现的“二次受骗”。
作为全球首个将AI反欺诈技术与专业心理支持深度融合的创新实践,该合作将行业传统的“事后补偿”模式升级为“事前预防+事中干预+事后恢复”的全生命周期防护,从纯技术防控转向人机协同、技术效率与人文温度兼备的新模式,把反欺诈的目标从单纯减少资金损失提升至社会信任修复与公众心理健康保护的更高层面。
04总结
借助RSAC创新沙盒带来的行业关注度,Charm有望在2026至2027年加快市场拓展步伐,若其技术路线得到有效验证,或将推动金融安全领域实现范式转变,即从传统的“检测异常交易”转向“理解并保护人的决策过程”。Charm 成功入围本次赛事,不仅是对其技术实力与创新理念的权威认可,更从侧面折射出当前网络安全行业的三大核心发展趋势:
- 一是安全防御重心从传统“保护系统与资产”向“保护人”深度延伸,将终端用户的认知安全、心理安全纳入防御体系,实现人机协同的全维度防护。
- 二是 AI 在安全领域的角色从“辅助工具”升级为“协作伙伴”,逐步具备自主决策、闭环处置与独立完成复杂任务的能力,成为真正意义上的安全智能体。
- 三是学科与领域边界持续消融,网络安全、认知心理学、行为经济学与金融监管等多学科加速交叉渗透、深度融合,推动安全解决方案从技术对抗走向体系化治理。
在生成式AI让诈骗更趋个性化、更难识别的背景下,Charm Security提出了极具前瞻性的解决方案,即以AI对抗AI驱动的诈骗,以心理学破解欺诈中的心理操纵。无论其最终商业成果如何,这种“以人为中心”的安全理念,已为整个网络安全行业指明了新的发展方向。
参考文献 :
2.https://www.charmsecurity.com/
3.https://www.rsaconference.com/library/press-release/finalists-announced-for-rsac-innovation-sandbox-contest-2026
4.https://www.favikon.com/blog/who-is-roy-zur
5.https://www.calcalistech.com/ctechnews/article/symyxgltke
6.https://www.charmsecurity.com/#section-products
7.https://www.charmsecurity.com/get-started
8.https://www.businesswire.com/news/home/20250910455268/en/Charm-Security-and-Give-an-Hour-Unite-AI-and-Mental-Health-Expertise-to-Fight-Scams
9.https://giveanhour.org/
